刚刚!2019江苏高考试卷及答案出炉!
刚刚!2019江苏高考试卷及答案出炉!

2019江苏高考昨天已经结束!
大家关注已久的
江苏高考到底考了什么呢
快来看看今年的试卷和答案吧
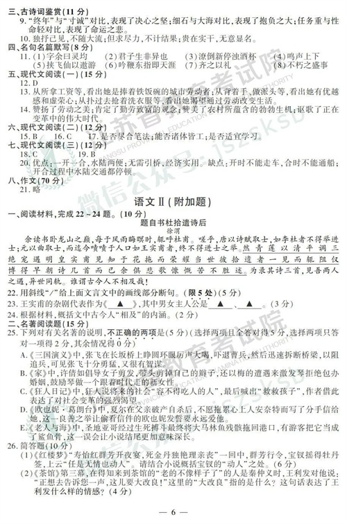
语 文







数 学









英 语









物 理







化 学








生 物








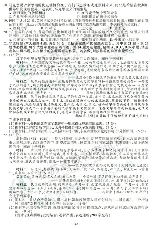
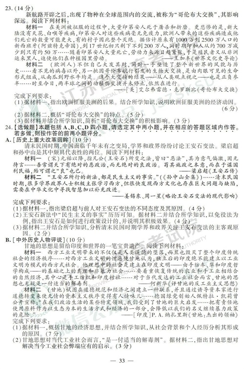
历 史






地 理









政 治








提醒广大考生,全省开通网上查分、网上填报志愿、网上查询录取结果等,查询地址已经印制在《准考证》的背面。6月25日发布考生成绩。填报志愿、录取期间请考生尽量不要外出,并务必保持报名时填写的通讯方式畅通。
来源:江苏省教育考试院
编辑:王鹏飞

相关标签:
-
- 秦王和赵王都是嬴姓赵氏(嬴姓和赵氏的关系)
-
2025-12-03 22:56:04
-
- 国家规定:公职人员出差伙食费、交通费、住宿费、会议费标准
-
2025-12-03 22:53:49
-
- 扶苏为什么不反抗(扶苏不选择逃跑或造反却执意要自刎)
-
2025-12-03 22:51:35
-
- 江南地区是什么(江南地区是什么土质)
-
2025-12-03 22:49:21
-
- 寻找汉字历史的起源,了解大篆和小篆的区别
-
2025-12-03 22:47:06
-
- 衣服牌子女装排行榜(衣服牌子女装排行榜图片)
-
2025-12-03 22:44:52
-
- 老师傅都爱用的10款电工仿真软件,你确定不看看?
-
2025-12-03 22:42:38
-
- 为啥不建议你买混动?答案很现实
-
2025-12-03 22:40:24
-
- 手机按键声音怎么关闭(oppo手机按键声音怎么关闭)
-
2025-12-03 22:38:09
-
- 刘骏:本有机会统一乱世,但后宫混乱不堪,将王朝带上灭亡的道路
-
2025-12-03 22:35:55
-
- 加强企业信息化建设的措施
-
2025-12-03 22:33:41
-
- 手机oppo系列价格(手机oppo和vivo哪个好)
-
2025-12-03 22:31:27
-
- 《恶偶》-揭秘天才背后的真相
-
2025-12-03 22:29:12
-
- 紧裹黑袍下的伊朗社会-开放的年轻男女
-
2025-12-03 22:26:58
-
- 这里是,焦作市第四中学!
-
2025-12-03 22:24:44
-
- 苹果手机怎么显示网速速度(iphone一键清理运行的软件)
-
2025-12-03 22:22:30
-
- 非遗文化丨稀有的地方剧种-平山坠子戏
-
2025-12-03 22:20:16
-
- 黄花菜,别名脑菜、忘忧草,南北各地均有栽培
-
2025-12-03 22:18:01
-
- 小说:上古时代真的有神界存在吗,神界去哪里了
-
2025-12-03 22:15:47
-
- 发福臃肿变土妞,白百何39岁,她的危机才刚刚开始!
-
2025-12-03 22:13:33



通州太玉园,北京最大的小产权小区之一,有望“转正”吗?
央视最火外籍女星金小鱼,爱上中国小伙竟被抛弃,她现在怎么样了