2024年全国各军校录取分数线,报考军校的同学看看吧!
2024年全国各军校录取分数线,报考军校的同学看看吧!
2024年全国各大军校录取分数线!

高考想上军校的同学请你看过来了
随着高考的结束,许多同学开始关注各大高校的录取分数线。对于那些想要报考军校的同学来说,了解军校的录取分数线是非常重要的。本文将为大家介绍2024年全国各大军校的录取分数线,希望对大家有所帮助。


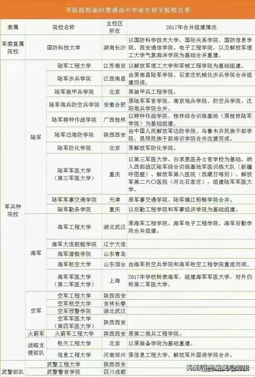
一、军校的分类
军校分为全军院校和军兵种院校两大类。全军院校是指由中央军委直接领导的院校,如国防大学、国防科技大学等;军兵种院校是指由各军兵种领导的院校,如陆军指挥学院、海军工程大学等




二、军校的录取分数线
军校的录取分数线一般较高,因为军校培养的是军事人才,需要具备较高的身体素质和政治素质。以下是2024年部分军校的录取分数线:
1. 国防科技大学:预估最低分数为578分




2. 陆军工程大学:预估最低分数为579分
3. 陆军步兵学院:预估最低分数为562分
4. 陆军勤务学院:预估最低分数为571分
5. 陆军装甲兵学院:预估最低分数为565分
6. 陆军炮兵防空兵学院:预估最低分数为563分
7. 陆军特种作战学院:预估最低分数为556分
8. 陆军军事交通学院:预估最低分数为565分
9. 海军军医大学:预估最低分数为597分
10. 陆军军医大学:预估最低分数为585分
11. 空军军医大学:预估最低分数为592分
12. 海军工程大学:预估最低分数为563分
13. 海军大连舰艇学院:预估最低分数为577分
14. 海军舰艇学院:预估最低分数为549分
15. 海军航空大学:预估最低分数为573分
16. 空军工程大学:预估最低分数为573分
17. 空军预警学院:预估最低分数为568分
18. 战略支援部队航天工程大学:预估最低分数为576分
19. 战略支援部队信息工程大学:预估最低分数为584分
20. 火箭军工程大学:预估最低分数为571分
21. 武警工程大学:预估最低分数为573分
22. 武警警官学院:预估最低分数为550分
23. 武警特种警察学院:预估最低分数为557分
24. 武警海警学院:预估最低分数为548分
需要注意的是,以上分数线仅供参考,实际录取分数线可能会因各种因素而有所变化。此外,不同省份的录取分数线也可能会有所不同。因此,建议同学们在报考军校时,要密切关注当地招生部门发布的信息,并结合自己的实际情况进行选择。
三、报考军校的注意事项
1. 身体素质:军校对身体素质要求较高,同学们需要通过体检才能被录取。因此,在报考军校前,同学们要注意锻炼身体,保持良好的身体素质。
2. 政治素质:军校培养的是军事人才,需要具备较高的政治素质。同学们需要通过政治审查才能被录取。因此,在报考军校前,同学们要注意提高自己的政治素质,保持良好的政治表现。
3. 文化成绩:军校的录取分数线一般较高,同学们需要具备较好的文化成绩才能被录取。因此,在报考军校前,同学们要努力学习,提高自己的文化成绩。
4. 志愿填报:军校的志愿填报与普通高校有所不同,同学们需要仔细阅读招生章程,了解军校的招生政策和录取规则,并按照要求填报志愿。



总之,报考军校需要具备较高的身体素质、政治素质和文化成绩。同学们在报考军校前,要仔细了解军校的招生政策和录取规则,并结合自己的实际情况进行选择。希望同学们都能够被自己心仪的军校录取,为国防事业贡献自己的力量。
-
- 探秘“一寸光阴一寸金”:这句千古名言,竟藏着被遗忘的前奏曲?
-
2025-11-14 19:43:27
-
- 女生说哈哈哈怎么幽默回复?解锁聊天新境界
-
2025-11-14 19:41:12
-
- 寒假兼职打工需谨慎!大学生们应该如何维护自己的权益呢?
-
2025-11-14 19:38:58
-
- 海尔创始人:张瑞敏的传奇商业之路到“智能制造”:
-
2025-11-14 19:36:44
-
- 圆明园“龙首”现身巴黎,以2400万拍下,专家:建议无偿上交
-
2025-11-14 19:34:30
-
- 元朝为何百年不到就灭亡?看看他们的皇位传承有多乱,就懂了
-
2025-11-14 19:32:15
-
- 西安邮电大学王牌专业?
-
2025-11-14 19:30:01
-
- 十大名校是哪十个?国内外高校的排名如下
-
2025-11-14 19:27:47
-
- 女神陈文媛大概是2008年陈冠希照片门中,受影响最大的女艺人
-
2025-11-14 19:25:32
-
- 垓下之战:楚汉之争的决定性战役
-
2025-11-14 19:23:18
-
- 谢娜要来录制《浪姐6》?上季邀请陈丽君,本季竟邀请同类型的她
-
2025-11-14 19:21:04
-
- 她是央视美女主持人,气质不输董卿,曾和成龙传绯闻,43岁还单身
-
2025-11-14 19:18:50
-
- 盘点广州最高的十栋高楼,你上过几座?
-
2025-11-14 19:16:35
-
- 巨大丑闻:郭松民、宋阳标被饶某手下女员工肆意呵斥怒骂
-
2025-11-14 19:14:21
-
- 【招聘】CFA Institute招聘中国区客户关系及运营专员
-
2025-11-14 19:12:07
-
- 详细解说国宝大熊猫
-
2025-11-14 19:09:53
-
- 说说篮球运动中的运球技术
-
2025-11-14 19:07:38
-
- 《儿童心理画》:透过绘画看孩子
-
2025-11-14 19:05:24
-
- 成语故事101:不逞之徒丨公子騑弑君独揽大权,尉止纠集贵族政变
-
2025-11-14 06:08:10
-
- 16道超实用宴请宾客食谱,简单易上手,学会超有面儿
-
2025-11-14 06:05:56



央视最火外籍女星金小鱼,爱上中国小伙竟被抛弃,她现在怎么样了
通州太玉园,北京最大的小产权小区之一,有望“转正”吗?