发票丢失怎么办?老会计教你几招,发票丢失损毁后可以这样做
发票丢失怎么办?老会计教你几招,发票丢失损毁后可以这样做
发票是企业进行税务申报和财务核算的重要凭证,但在日常经营中,发票丢失的情况时有发生。面对发票丢失,企业需及时采取有效措施进行处理。首先,企业应向供应商申请补开发票或开具红字发票进行冲账,确保账目准确。若无法补开,企业需根据实际情况对相关业务进行税务处理,包括调整进项税额或进行估算。在财务入账时,丢失发票的金额需谨慎核算,避免出现税务风险。税务机关通常要求企业提供详细的说明和补充材料,确保税务合规。因此,妥善管理发票和及时处理丢失问题,对于企业的税务合规至关重要。(文末有领取资料的方式)

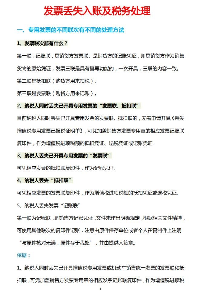
发票丢失入账及税务处理




发票遗失、损毁报告办理流程



发票丢失后怎么入账?小编整理了些发票支出和入账的会计处理和税务处理方法,快来看看吧!


-
- 潮州市2005:汤锡坤闪亮登场
-
2025-10-23 14:10:41
-
- 电脑上也可以上微信了,微信windows版上线
-
2025-10-23 06:18:25
-
- 大家来了解下一种植物:垂盆草!也可以说它是一种多肉植物
-
2025-10-23 06:16:11
-
- 春暖花开——唤醒你心中那片温暖的春天!
-
2025-10-23 06:13:56
-
- 楚乔传中宇文玥最后活了吗
-
2025-10-23 06:11:42
-
- 承德避暑山庄门票免票政策,图表显示14类人员可免费入园
-
2025-10-23 06:09:28
-
- 2024年海南自贸港金融人才发展论坛在海口举办
-
2025-10-23 06:07:14
-
- 100款家常早餐食谱分享,照着做,孩子放寒假,妈妈做饭不用愁
-
2025-10-23 06:04:59
-
- «长沙旅游攻略»
-
2025-10-23 06:02:45
-
- 「美妙旋律」4月开始第二部 新视觉图与新角色登场
-
2025-10-23 06:00:31
-
- 「每日一成语」千钧一发
-
2025-10-23 05:58:17
-
- 战狼二观后感
-
2025-10-23 05:56:03
-
- 战狼二观后感
-
2025-10-23 05:53:48
-
- 椰语堂参展冬交会 海南特产椰奶清补凉受欢迎
-
2025-10-23 05:51:34
-
- 徐州云龙区举办“春风行动”现场招聘会
-
2025-10-23 05:49:20
-
- 五险一金是什么,都有什么用
-
2025-10-23 05:47:06
-
- 沙姜是个好东西,它的种植和销量为什么比生姜少很多?
-
2025-10-23 05:44:51
-
- 盘点娱乐圈最萌明星宝宝,颜值萌气儿大比拼!
-
2025-10-23 05:42:37
-
- 男女深情拥抱表情包:好想穿过屏幕,拥抱胖胖的你
-
2025-10-23 05:40:23
-
- 满清入关是因为刘伯温把境内龙脉斩尽导致?
-
2025-10-23 05:38:09



央视最火外籍女星金小鱼,爱上中国小伙竟被抛弃,她现在怎么样了
通州太玉园,北京最大的小产权小区之一,有望“转正”吗?